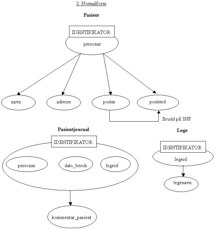
Normaliseringsskjema